二十届三中全会
党纪学习教育
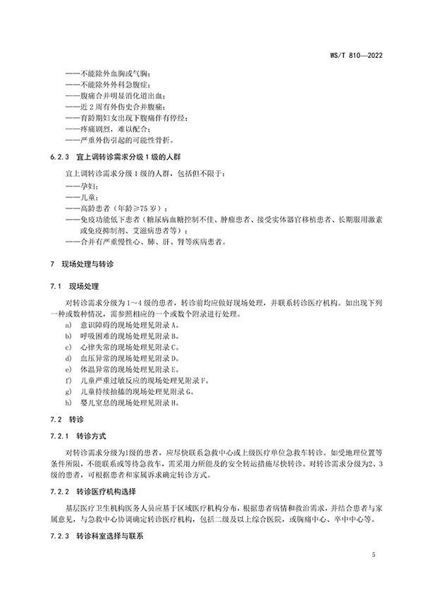
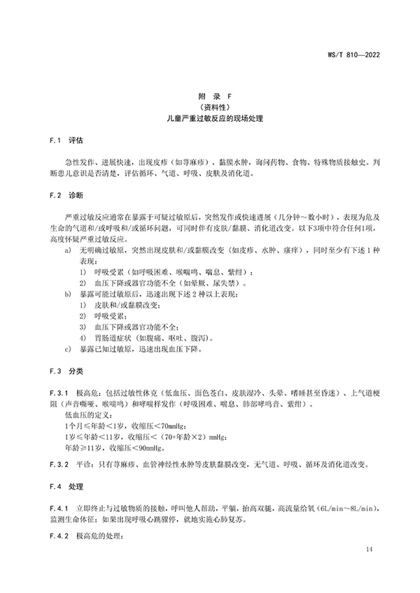
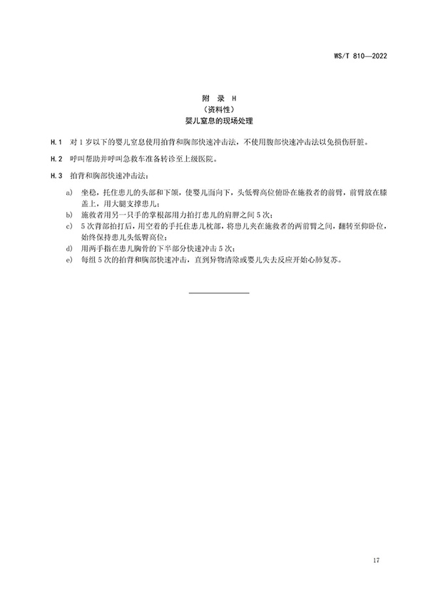
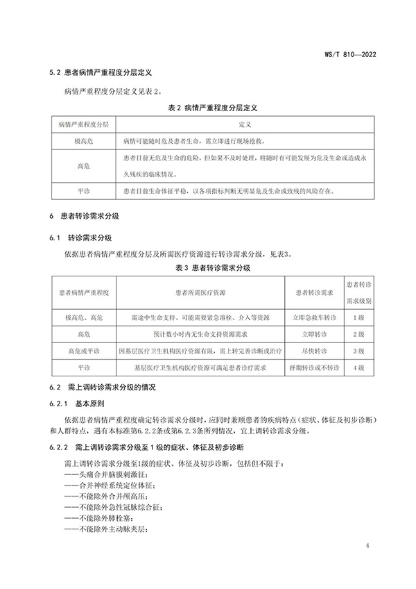
区域医疗中心
清廉医院
住培专栏
政务公开
行政事务
财务、预决算公开
新闻消息
电子院报
文化动态
文化展示
特约评论
人物关注
深度报道
随手拍
视频新闻
上一篇: 【新闻动态】我院重症医学科圆满完成院内重症专科护理学组培训 以精准赋能筑牢生命守护…
下一篇: 【专题学习】“党员干部增强党性要进一步到位”③增强党性要靠实实在在的修养和历练