新闻消息
【健康科普】国家版“防癌说明书”来了
今年4月15日至21日是第32个全国肿瘤防治宣传周。
4月2日,国家卫健委正式发布了《中国防癌健康生活方式守则(2026年版)》。

癌症的发生是一个多因素、长期累积的复杂过程。癌症一级预防是指在疾病发生之前,通过减少或消除人群中已知致癌危险因素的暴露,采取相应的干预措施,从源头阻断癌症的发生。
大量研究证据显示,超过40%的癌症可通过保持健康的生活方式、减少接触致癌物等一级预防措施得到有效预防。因此,每个人作为自己健康的第一责任人,应尽早了解和掌握癌症预防相关知识,在日常生活中主动采取科学、有效的预防措施,从而降低癌症发生风险。
在世界卫生组织国际癌症研究机构(IARC)倡议的《世界抗癌守则》框架指导下,国家癌症中心组织专家开展系统论证,制定了《中国防癌健康生活方式守则》。
该守则共提出15条基于循证医学证据的防癌建议,这些建议大多可以在日常生活中直接实践,不需要额外医疗资源,简单易行、可操作性强,旨在帮助公众从日常生活做起,主动降低癌 症发生风险。

《中国防癌健康生活方式守则》解读
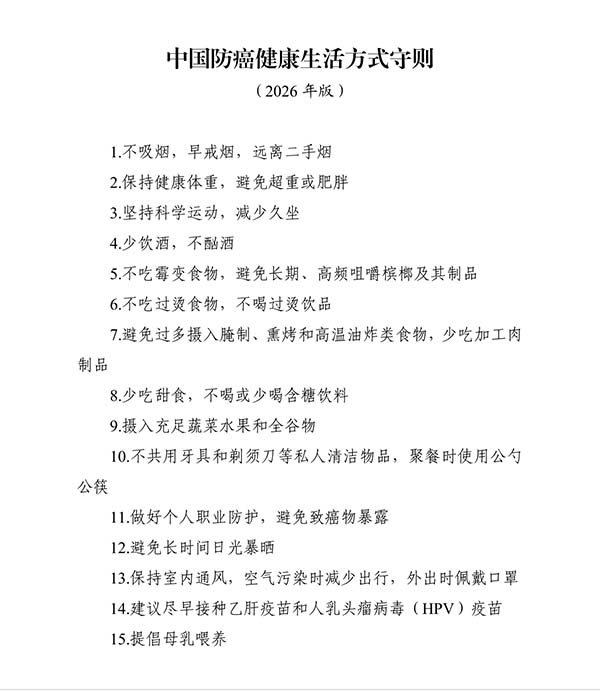
一、不吸烟,早戒烟,远离二手烟
烟草烟雾和二手烟均被世界卫生组织国际癌症研究机构 (IARC)列为1类致癌物。
吸烟会显著增加多种癌症的发生风险,包括口腔癌、鼻咽癌、喉癌、肺癌、食管癌、胃癌、结直肠癌、肝癌、胰腺癌、肾癌、膀胱癌、宫颈癌以及急性骨髓系白血病等。同时,烟草中的有害成分还会削弱人体免疫功能,降低机体对致癌因素的抵抗能力,从而进一步增加患癌风险。
吸烟不存在所谓的“安全剂量”,即使少量吸烟也会对健康造成危害,同样也不存在“安全的烟草产品”。无论是传统香烟、水烟、电子烟、雪茄还是咀嚼烟草,均含有多种有害物质,都会对健康造成损害。
减少烟草危害的有效方法只有一个——不吸烟或尽早戒烟。研究表明,随着戒烟时间的延长,吸烟带来的健康危害会逐渐降低。因此,戒烟从来不晚,越早戒烟,对健康的益处越大。同时,也应主动远离二手烟,为自己和家人营造无烟的生活环境。
二、保持健康体重,避免超重或肥胖
超重和肥胖的发生受到遗传、饮食结构、身体活动水平、 生活方式以及社会环境等多种因素的共同影响。大量研究表明, 肥胖与多种癌症的发生风险升高密切相关,并呈现明显的量效关系:体重超标越多、患癌风险越高。
肥胖程度通常用体质指数(BMI)进行评估。BMI=体重(公斤)/身高?(米?)。我国成人BMI正常范围为18.5—23.9、24.0—27.9为超重、≥28.0为肥胖。
腰围是评价中心性肥胖的重要指标。根据《中国成人超重和肥胖症预防控制指南》的标准,成年男性腰围≥90厘米和成年女性腰围≥85厘米可判定为中心性肥胖。
超重和肥胖不仅会增加癌症发生风险,还可能影响癌症患者的治疗效果和生存结局。通过合理膳食、增加身体活动、保持规律生活方式,有助于维持健康体重,降低癌症发生风险。
三、坚持科学运动,减少久坐
久坐行为已被证实与多种慢性疾病及部分癌症风险升高相关。研究表明,长期久坐可能增加乳腺癌、结直肠癌等癌症的发生风险。适度规律身体活动有助于降低多种癌症发生风险,包括乳腺癌、结直肠癌、子宫内膜癌、食管癌、胃癌、肾癌和膀胱癌等。
鉴于身体活动对预防癌症具有重要作用,世界卫生组织(WHO)对不同人群提出了以下运动建议:
◆成年人:每周至少进行150—300分钟中等强度身体活动,或75—150分钟高强度身体活动,或等量的不同强度组合。
◆儿童和青少年:每天至少进行60分钟中等至高强度身体活动,其中每周至少3天包括增强肌肉和骨骼的运动。
◆孕期女性:在身体状况允许情况下,每周至少进行150分钟中等强度有氧运动,并适当进行拉伸运动。
◆老年人及慢性病患者:在自身能力范围内坚持运动,并尽量逐步达到推荐的活动水平。
一般来说,中等强度运动是指运动时能明显感到心率加快、呼吸加深,但仍可正常交谈;高强度运动则会明显加快心率和呼吸,难以持续交谈。
在制定运动计划时,应根据自身健康状况循序渐进,避免运动损伤。需要注意的是,身体活动不仅包括专门的体育锻炼,日常生活中的步行或骑车通勤、做家务、爬楼梯等活动同样可以增加身体活动量,有助于减少久坐时间并促进健康。
四、少饮酒,不酗酒
饮酒会显著增加多种癌症的发生风险,包括头颈部癌、食管癌、肝癌、乳腺癌和结直肠癌等。IARC已将酒精饮料中的乙6醇及其代谢产物乙醛列为1类致癌物。
由于个体代谢乙醇的能力存在差异,饮酒带来的健康风险也因人而异。例如,一些人由于乙醛脱氢酶2(ALDH2)活性较低,难以及时将乙醛代谢成乙酸, 容易导致乙醛在体内积聚,常表现为饮酒后面部潮红、心悸等症状。这类人群若长期或大量饮酒,发生头颈部癌和食管癌的风险更高。因此,从癌症预防角度出发,应尽量减少饮酒或不饮酒,避免酗酒,以降低相关癌症风险。
五、不吃霉变食物,避免长期、高频咀嚼槟榔及其制品
发霉的谷物、坚果和果干等食品中可能含有黄曲霉毒素。黄曲霉毒素具有极强的致癌性,已被IARC列为1类致癌物。长期摄入受黄曲霉毒素污染的食物会显著增加肝癌的发生风险。 因此,应避免食用霉变或可能被霉菌污染的食物,注意食品储存环境的干燥与清洁。
槟榔及其制品同样具有明确的致癌性。IARC 已将含烟草和不含烟草的槟榔均列为1类致癌物。长期咀嚼槟榔会增加口腔癌、咽癌和食管癌的发生风险。
因此,应避免食用霉变食物,避免长期、高频咀嚼槟榔及其制品,以降低相关癌症的发生风险。
六、不吃过烫食物,不喝过烫饮品
IARC已将65℃以上的热饮列为2A类致癌物,即很可能对人体致癌。过高温度的食物或饮品会对消化道黏膜造成损伤。 长期摄入过烫(超过65℃)的食物或饮品,可能反复损伤食管上皮细胞,增加食管鳞状细胞癌的发生风险。
因此,日常饮食应避免食用或饮用过烫的食物和饮品,建议待温度适宜后再食用,以减少对消化道黏膜的刺激和损伤。
七、避免过多摄入腌制、熏烤和高温油炸类食物,少吃加工肉制品
经常摄入腌制食品可能增加鼻咽癌和胃癌的发生风险。腌制食品通常含盐量较高,长期高盐饮食可损伤胃黏膜,促进胃黏膜上皮细胞异常增殖,并增加幽门螺杆菌感染的风险,从而提高胃癌发生概率。
此外,部分腌制食品可能含有亚硝酸盐,可在胃内与蛋白质分解产生的胺类物质结合,形成具有较强致癌性的N-亚硝基化合物。同时,腌制食品还可能促进人类疱疹病毒4型(EBV)活化,从而增加鼻咽癌发生风险。
在食物熏烤或高温油炸过程中,可能产生杂环胺和多环芳烃等致癌物质。 长期摄入此类食物可能增加结直肠癌等消化道肿瘤的发生风险。
加工肉制品是指通过烟熏、腌制、盐渍或添加化学防腐剂等方式保存或加工的肉类制品,如火腿、香肠、培根等。这类食品中含有的硝酸盐和亚硝酸盐在体内可转化为N-亚硝基化合 物,经常食用会增加结直肠癌的发生风险。
因此,应尽量减少腌制、熏烤和高温油炸食物的摄入,并控制加工肉制品的食用量,选择新鲜、清淡的食物和更健康的烹饪方式。
八、少吃甜食,不喝或少喝含糖饮料
经常摄入甜食和含糖饮料容易导致能量摄入过多,增加超重和肥胖的风险,而超重和肥胖与多种癌症的发生密切相关。研究表明,肥胖可增加多种癌症的发生风险,包括食管癌、贲门癌、结直肠癌、肝癌、胰腺癌、胆囊癌、绝经后乳腺癌、乳头状甲状腺癌、卵巢癌、子宫内膜癌、肾癌、脑膜瘤以及多发性骨髓瘤等。
此外,长期摄入高糖食物还可能增加2型糖尿病的发生风险,而糖尿病患者发生某些癌症的风险也相对较高,包括肝癌、胆囊癌、结直肠癌、胰腺癌、子宫内膜癌和乳腺癌等。
因此,应减少甜食和含糖饮料的摄入,控制添加糖的摄入量,养成清淡饮食习惯,以维持健康体重并降低相关疾病和癌 症的发生风险。
九、摄入充足蔬菜水果和全谷物
摄入充足新鲜蔬菜和水果有助于降低多种癌症的发生风险。研究表明,富含蔬菜水果的膳食模式与口咽癌、肺癌、乳腺癌和胃癌等癌症风险降低有关。
全谷物是指未经精细加工, 或虽经研磨、粉碎、压片等处理,但仍保留完整谷粒结构及其胚乳、胚芽和麸皮等天然营养成分的谷物。全谷物富含膳食纤维、维生素和多种植物化学物质,以全谷物为主的主食结构有助于降低乳腺癌和结直肠癌的发生风险。
《中国居民膳食指南 (2022)》建议成年人每天摄入蔬菜300—500克、水果200—350克、谷物200—300克,其中全谷物和杂豆类为50—150克,以促进营养均衡和维护健康。
十、不共用牙具和剃须刀等私人清洁物品,聚餐时使用公勺公筷
一些感染性病原体,如幽门螺杆菌(Helicobacterpylori,HP)、乙型肝炎病毒(HBV)、丙型肝炎病毒(HCV)、EB 病毒(Epstein–Barrvirus,EBV,又称人类疱疹病毒4型)等,与多种癌症的发生密切相关,养成良好的个人卫生习惯(如聚餐时使用公勺公筷、注意餐具清洁消毒以及避免食用不洁食物,避免共用牙具、剃须刀等可能接触血液的个人用品以及高危性行为等),有助于在日常生活中降低相关感染和癌症风险、减少传播风险。
十一、做好个人职业防护,避免致癌物暴露
部分职业环境中可能存在致癌物质暴露的风险。IARC已确认多种化学物质具有明确的致癌性,其中不少与特定职业环境相关。
常见的职业性致癌物包括:苯(常见于化工、油漆和制鞋行业)、甲醛(见于家具制造、建筑装修及实验室环境)、 石棉(见于建筑材料及拆除作业)、多环芳烃(见于焦化、冶金及烟尘环境)、苯并[a]芘(见于煤焦油、沥青作业环境)以及六价铬和镍化合物(见于电镀、金属加工和焊接行业)等。
这些物质长期暴露可能增加肺癌、膀胱癌、白血病等多种癌症的发生风险。工作过程中正确使用个人防护装备,减少有害物质的吸入、接触或摄入,以降低职业性致癌物暴露风险。
同时,下班后应及时更换工作服并注意洗手或洗澡,这不仅有助于减少自身暴露,还可以避免将工作环境中的有害物质带回家庭或公共环境,从而保护家人和他人的健康。
十二、避免长时间日光暴晒
IARC已将来自太阳或人工光源的紫外线辐射列为1类致癌物。长期或过度暴露于紫外线可损伤皮肤细胞的DNA,从而增加皮肤癌(包括黑色素瘤和非黑色素瘤皮肤癌)的发生风险。
因此,应尽量避免长时间在强烈阳光下暴晒。外出时如遇紫外线较强,应做好防晒措施,例如涂抹防晒霜、使用遮阳伞、佩戴帽子和太阳镜,以及穿着防晒衣物等,以减少紫外线对皮肤 的伤害。
十三、保持室内通风,空气污染时减少出行,外出时佩戴口罩
多种空气污染物与癌症发生密切相关。IARC已将室外空气污染及其颗粒物、二手烟、甲醛、苯以及燃煤产生的室内排放物列为1类致癌物;将燃烧生物质燃料(如木材)产生的室内排放物和高温油炸产生的油烟排放物列为2A类致癌物。长期暴露于这些污染物可能显著增加肺癌发生风险,并与鼻咽癌、喉癌、膀胱癌、乳腺癌、淋巴瘤和白血病等多种癌症的发生相关。
因此,在空气污染较为严重时应尽量减少户外活动,如需外出可佩戴具有防护作用的口罩。降低室内空气污染的关键在于减少污染源,例如避免在室内吸烟,尽量使用天然气或电等清洁能源做饭和取暖,烹饪时开启抽油烟机或排风装置,并优先选择绿色环保的装修材料。在室外空气质量良好时,应适当开窗通风,以保持室内空气清洁。但在空气污染严重时,应避免开窗通风,以减少污染物进入室内。
十四、建议尽早接种乙肝疫苗和人乳头瘤病毒(HPV)疫苗
乙型肝炎病毒(HBV)已被IARC列为1类致癌物。慢性乙肝病毒感染是导致肝癌的重要原因之一。乙肝病毒主要通过血液传播、性接触传播以及母婴传播等途径感染。接种乙肝疫苗是预防乙肝病毒感染最有效、最经济的措施。建议未感染乙肝病毒的人群尽早接种乙肝疫苗,以降低慢性乙肝感染及肝癌发生的风险。
人乳头瘤病毒(HPV)包括200多种亚型,其中HPV16 和HPV18是最主要的高危致癌亚型,约70%的宫颈癌与这两种亚型感染有关。持续感染高危型HPV不仅可导致宫颈癌, 还可能引发口咽癌、肛门癌、外阴癌、阴道癌和阴茎癌等多种肿瘤。HPV主要通过性接触传播,也可通过母婴传播等途径感染。接种HPV疫苗可有效预防宫颈癌及其他HPV相关疾病,建议适龄人群尽早接种。具体接种对象和年龄范围应根据国家 免疫规划及疫苗使用说明进行选择。
十五、提倡母乳喂养
母乳喂养不仅有益于孩子健康,也有助于降低母亲的患癌风险。研究表明,有过母乳喂养经历的女性未来罹患乳腺癌或卵巢癌的风险较低。母乳喂养的累计时间越长,其预防癌症的效应越显著,母乳喂养可通过影响体内激素水平,减少雌激素暴露,降低与雌激素相关癌症的发生风险。建议在条件允许的情况下坚持母乳喂养至少6个月,并在添加辅食后继续母乳喂养至1年或更长时间,以促进母婴健康。





晋公网安备14010702074528